当前位置: 首页 > 学科科研 > 正文
文章类型:学科科研来源:管理学院 发布时间:2025-11-18浏览量:
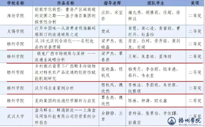
近日,由全国高校商业精英挑战赛组委会主办的2025年全国高校商业精英挑战赛创新创业竞赛流通业经营模拟赛道全国总决赛落下帷幕。管理学院积极组织师生参赛,获得全国总决赛一等奖1个、二等奖5个、三等奖1个,学校荣获最佳院校组织奖。
根据中国高等教育学会高校竞赛评估与管理体系研究工作组发布的《全国普通高校大学生竞赛排行榜》,全国高校商业精英挑战赛创新创业竞赛已连续多年被纳入教育部学科竞赛排行榜单。
[文/图:覃春燕、梁尹杰 初审:张晓磊 复审:卓玮 终审:朱宇乾]
上一条:喜报!我院在第十九届全国高校商业精英挑战赛文旅与会展创新创业实践竞赛全国总决赛荣获佳绩
下一条:喜报!我校学子在全国高校商业精英挑战赛国际贸易竞赛跨境电商赛道获全国二等奖