一、学校概况
梧州学院是经国家教育部批准设立、由广西壮族自治区人民政府举办的多科性公办普通本科院校。梧州学院前身是创办于1985年的广西大学梧州分校。2003年10月,原梧州市教育学院、原梧州师范学校并入广西大学梧州分校。2006年2月,教育部批准,在广西大学梧州分校的基础上建立梧州学院。梧州学院地处素有千年古城、百年商埠、世界人工宝石之都美誉的广西梧州市。梧州市是广西高等教育的发源地,1928年,广西大学在梧州建校办学。
(一)办学规模
学院目前设立有14个教学单位,7个教辅单位,19个党政群团机构。面向全国27个省、自治区和直辖市招生,有在校生17252人。全校教职工1476人,其中专任教师1020人。
(二)办学定位和特色
学校坚持“以育人为根本,以教学为中心,以人才为支撑,以服务求发展”的办学理念,按照“重品德、实基础、适口径、重能力、能创新”的人才培养要求,立足梧州,面向两广,辐射东南亚,逐步形成了“紧贴业界,校地协同,东融西联,通江达海”的办学特色。
(三)学科平台
学校立项建设有硕士学位授权点3个,广西重点实验室1个,广西工程技术研究中心1个,广西工程研究中心1个,广西高校重点实验室4个,广西高校人文社会科学重点研究基地1个,广西高校人文社会科学重点研究培育基地1个,学校入选第六批广西博士后创新实践基地单位。
(四)发展目标
展望未来,梧州学院将秉承“明德、博学、求是、创新”的校训,弘扬“厚道、豁达、实干、细致”的校风,主动服务“一带一路”、北部湾经济区、“珠江——西江经济带、粤桂合作特别试验区、粤港澳大湾区建设等国家重大战略的实施,服务广西和梧州电子信息工程、机械、化工、制药、宝石首饰产品设计与加工、物流、旅游、金融、国际贸易、电子商务、茶叶种植加工、网络信息安全等产业发展,努力把梧州学院建成一所特色鲜明的应用型高水平大学。
二、基本条件
1.具有中华人民共和国国籍;遵守宪法和法律;
2.政治思想好,遵纪守法,热爱教育事业,具有较强的事业心和责任感,具有良好的职业道德和团队协助精神;
3.具有履行岗位职责的业务知识和工作能力,符合招聘岗位所需的专业、学历、学位、职称、执业(职业)资格及技能等条件要求;
4.仪表端庄,具有较高的普通话水平和语言表达能力;
5.无违背党的宗教政策言行,品学兼优,未受过任何纪律处分,无犯罪记录。
6.身体健康,能适应岗位要求,体检标准按照《关于进一步规范事业单位公开招聘体检工作有关问题的通知》(桂人社规﹝2019﹞11号)执行;
7.应聘人员除具备以上基本条件外,还应符合招聘岗位所规定的相关资格条件。
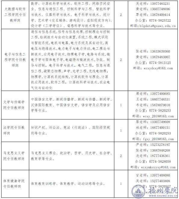
三、2023年招聘需求


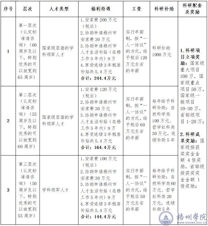
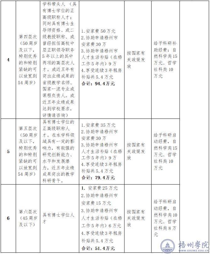
四、高层次人才待遇
(一)高层次人才符合事业单位编制人员入编政策,由人事处按相关程序办理入编及聘用手续,属于全额事业编制人员。
(二)安家费及科研配套


备注:公告中涉及相关金额未特殊标注的,均为税前金额。币种为人民币。
(三)以团队形式引进行业首席科学家、领军人才或特殊人才时,团队中的硕士研究生或具有中级职称以上人员,可采取直接考核的方式招聘,对团队博士学位且具有教授人才再给予安家费10万元,对团队博士学位且具有副教授人才再给予安家费8万元,具有博士学位再给予安家费5万元。
(四)对学校重点建设学科引进的高层次人才,给予政策倾斜,引进人数不受限于当年引进人才指标数,在享受同层次人才待遇基础上,可再给予适当安家补贴。
(五)对引进自治区认定的高层次人才,按规定落实补贴及相关待遇。
(六)协助高层次人才向梧州市委人才工作领导小组协助申请梧州市高层次(紧缺)人才待遇,获批准后按梧州市相关政策发放人才待遇。
(七)视具体情况协调安排配偶工作。本着就近入学原则,协助解决子女幼儿园、义务教育阶段入(转)学问题。若夫妻同属引进人才,按照政策同时享受人才待遇(仅一方享受租房补贴)。
(八)服务期限:第一、二、三层次人才服务期为5年;第四、五、六层次人才服务期为6年。
(九)凡有意向到我校工作的高层次人才来学校考察,学校安排住宿,报销一次往返城际交通费。
五、招聘程序
(一)报名与资格审查
1.报名:从公告发布之日起,全年有效,招满即停。请下载填写《梧州学院公开招聘工作人员信息登记表》,直接发电子邮件至wzxyrczp@163.com;或者相关二级学院邮箱。邮件标题注明:本人姓名+应聘岗位。不收取任何考试费用。
2.资格审查:由各用人部门负责,依据聘用条件和招聘岗位严格把关,主要审查应聘人员的学历、资历、专业方向和学术成果等,确定通过资格初审人员,未通过人员不再另行通知。
(二)考试与考核
采取面试、试讲的方式进行,面试时间由各用人单位与应聘人员确定。通过资格审查人员全部参加面试和试讲。面试主要测评应聘人员的仪表仪态、语言表达、思维能力、基础理论和专业知识;试讲采取授课的方式,主要测评应聘人员的教学态度、教学目标、教学基本素质、教学内容和教学效果。
(三)体检和考察
组织拟聘人员到梧州市三级甲等医院进行体检。体检标准按照《关于进一步规范事业单位公开招聘体检工作有关问题的通知》(桂人社规﹝2019﹞11号)执行,体检不合格人员不予以聘用。
对体检合格的拟聘人员进行考察,考察主要侧重于政治表现、道德品质等。
(四)公示与聘用:
根据考察情况,对拟聘人员情况(性别、学历学位、专业、拟聘岗位等)进行7日的公示,公示期满没有异议的,报学校同意,办理聘用手续。
六、联系我们
联系部门:梧州学院人事处
地址:广西梧州市万秀区富民三路82号
邮编:543002
邮箱:wzxyrczp@163.com
学校网址:http://www.gxuwz.edu.cn/
联系人:张老师 卢老师
电话:0774-5834882
监督电话(纪检、监察室):0774-5831713
附件:梧州学院公开招聘工作人员信息登记表(2023年空表).doc
|