通知公告

通知公告

当前位置: 首页 > 通知公告 > 正文

梧州学院2024年高层次人才引进公告

文章类型:通知公告来源:人事处 发布时间:2024-02-04浏览量:

一、学校概况

梧州学院是经国家教育部批准设立、由广西壮族自治区人民政府举办的多科性公办普通本科院校。梧州学院前身是创办于1985年的广西大学梧州分校。2003年10月,原梧州市教育学院、原梧州师范学校并入广西大学梧州分校。2006年2月,教育部批准,在广西大学梧州分校的基础上建立梧州学院。梧州学院地处素有千年古城、百年商埠、世界人工宝石之都美誉的广西梧州市。梧州市是广西高等教育的发源地,1928年,广西大学在梧州建校办学。

二、基本条件

1.具有中华人民共和国国籍;遵守宪法和法律;

2.政治思想好,遵纪守法,热爱教育事业,具有较强的事业心和责任感,具有良好的职业道德和团队协助精神;

3.具有履行岗位职责的业务知识和工作能力,符合招聘岗位所需的专业、学历、学位、职称、执业(职业)资格及技能等条件要求;

4.仪表端庄,具有较高的普通话水平和语言表达能力;

5.无违背党的宗教政策言行,品学兼优,未受过任何纪律处分,无犯罪记录;

6.身体健康,能适应岗位要求,体检标准按照《关于进一步规范事业单位公开招聘体检工作有关问题的通知》(桂人社规﹝2019﹞11号)执行;

7.应聘人员除具备以上基本条件外,还应符合招聘岗位所规定的相关资格条件。

三、2024年招聘需求

四、高层次人才待遇

(一)高层次人才符合事业单位编制人员入编政策,由人事处按相关程序办理入编及聘用手续,属于全额事业编制人员。

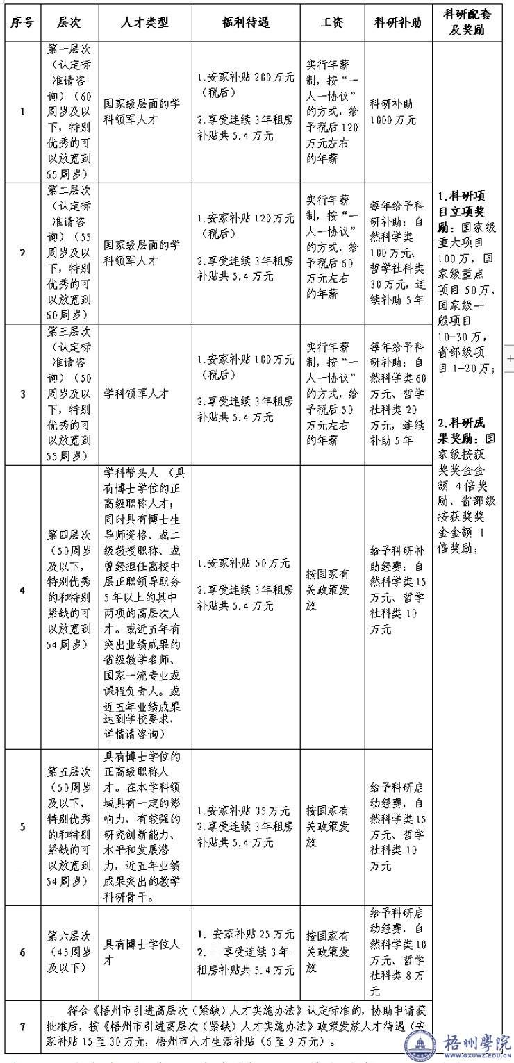
(二)安家补贴及科研配套

备注:公告中涉及相关金额未特殊标注的,均为税前金额。币种为人民币。

(三)以团队形式(3人及以上)引进行业首席科学家、领军人才或特殊人才时,对团队博士学位且具有教授人才再给予安家补贴10万元,对团队博士学位且具有副教授人才再给予安家补贴8万元,具有博士学位再给予安家补贴5万元。

(四)对学校重点建设学科〔省部级以上一流学科(含培育)、学校立项建设一流学科、学校硕士点立项建设学科〕引进的高层次人才,给予政策倾斜,引进人数不受限于当年引进人才指标数,在享受同层次人才待遇基础上,可再给予适当安家补贴。

(五)对引进自治区认定的高层次人才,按规定落实补贴及相关待遇。

(六)视具体情况协调安排配偶工作。本着就近入学原则,协助解决子女幼儿园、义务教育阶段入(转)学问题。若夫妻同属引进人才,按照政策同时享受人才待遇(仅一方享受租房补贴)。

(七)服务期限:第一、二、三层次人才服务期为5年;第四、五、六层次人才服务期为6年。

(八)凡有意向到我校工作的高层次人才来学校考察,学校安排住宿,报销一次往返城际交通费。

五、招聘程序

(一)报名与资格审查

1.报名:从公告发布之日起,全年有效,招满即停。请下载填写《梧州学院公开招聘工作人员信息登记表》,直接发电子邮件至wzxyrczp2024@163.com;或者相关二级学院邮箱。邮件标题注明:本人姓名+应聘岗位。不收取任何考试费用。

2.资格审查:由各用人部门负责,依据聘用条件和招聘岗位严格把关,主要审查应聘人员的学历、资历、专业方向和学术成果等,确定通过资格初审人员,未通过人员不再另行通知。

(二)考试与考核

采取面试、试讲的方式进行,面试时间由各用人单位与应聘人员确定。通过资格审查人员全部参加面试和试讲。面试主要测评应聘人员的仪表仪态、语言表达、思维能力、基础理论和专业知识;试讲采取授课的方式,主要测评应聘人员的教学态度、教学目标、教学基本素质、教学内容和教学效果。

(三)体检和考察

组织拟聘人员到梧州市三级甲等医院进行体检。体检标准按照《关于进一步规范事业单位公开招聘体检工作有关问题的通知》(桂人社规﹝2019﹞11号)执行,体检不合格人员不予以聘用。

对体检合格的拟聘人员进行考察,考察主要侧重于政治表现、道德品质等。

(四)公示与聘用:

根据考察情况,对拟聘人员情况(性别、学历学位、专业、拟聘岗位等)进行7日的公示,公示期满没有异议的,报学校同意,办理聘用手续。

六、联系我们

联系部门:梧州学院人事处

地址:广西梧州市万秀区富民三路82号

邮编:543002

邮箱:wzxyrczp@163.com

学校网址:http://www.gxuwz.edu.cn/

联系人:张老师

电话:0774-5834882

监督电话(纪检、监察室):0774-5831713

附件 梧州学院公开招聘工作人员信息登记表.doc